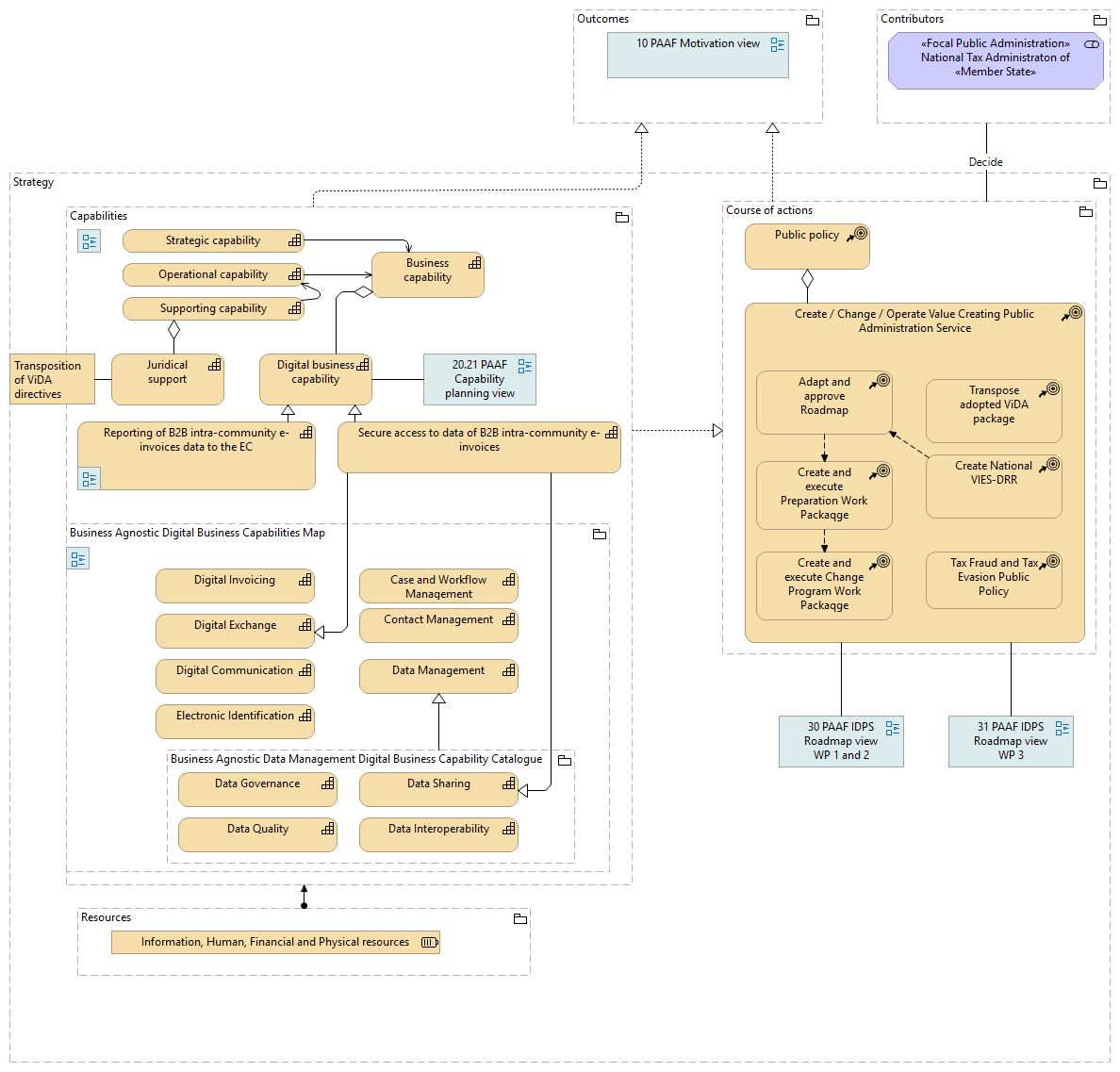
20 PAAF Strategy view ()
20 PAAF Strategy view
Strategy Capabilities
Strategy Resources
Strategy Course of actions
Course of actions Create / Change / Operate Value Creating Public Administration Service
Course of actions Outcomes
Course of actions Public policy
Public policy Create / Change / Operate Value Creating Public Administration Service
Create / Change / Operate Value Creating Public Administration Service Create and execute Change Program Work Packaqge
Create / Change / Operate Value Creating Public Administration Service Adapt and approve Roadmap
Create / Change / Operate Value Creating Public Administration Service Create and execute Preparation Work Packaqge
Create / Change / Operate Value Creating Public Administration Service Create National VIES-DRR
Create / Change / Operate Value Creating Public Administration Service Transpose adopted ViDA package
Create / Change / Operate Value Creating Public Administration Service Tax Fraud and Tax Evasion Public Policy
Adapt and approve Roadmap Create and execute Preparation Work Packaqge
Create and execute Preparation Work Packaqge Create and execute Change Program Work Packaqge
Create National VIES-DRR Adapt and approve Roadmap
Capabilities Operational capability
Capabilities Digital business capability
Capabilities Strategic capability
Capabilities Outcomes
Capabilities Course of actions
Capabilities Supporting capability
Capabilities Business capability
Capabilities Juridical support
Capabilities Fraud detection on intra-community e-invoices data
Capabilities Cross checking of intra-community e-invoices data
Business capability Digital business capability
Strategic capability Business capability
Operational capability Business capability
Supporting capability Operational capability
Supporting capability Juridical support
Reporting of B2B intra-community e-invoices data to the EC Digital business capability
Secure access to data of B2B intra-community e-invoices Digital business capability
Secure access to data of B2B intra-community e-invoices Digital Exchange
Secure access to data of B2B intra-community e-invoices Data Sharing
Secure access to data of B2B intra-community e-invoices Reporting of B2B intra-community e-invoices data to the EC
Business Agnostic Digital Business Capabilities Map Electronic Identification
Business Agnostic Digital Business Capabilities Map Contact Management
Business Agnostic Digital Business Capabilities Map Business Agnostic Data Management Digital Business Capability Catalogue
Business Agnostic Digital Business Capabilities Map Digital Communication
Business Agnostic Digital Business Capabilities Map Digital Exchange
Business Agnostic Digital Business Capabilities Map Case and Workflow Management
Business Agnostic Digital Business Capabilities Map Digital Invoicing
Business Agnostic Digital Business Capabilities Map Data Management
Business Agnostic Data Management Digital Business Capability Catalogue Data Sharing
Business Agnostic Data Management Digital Business Capability Catalogue Data Governance
Business Agnostic Data Management Digital Business Capability Catalogue Data Interoperability
Business Agnostic Data Management Digital Business Capability Catalogue Data Management
Business Agnostic Data Management Digital Business Capability Catalogue Data Quality
Fraud detection on intra-community e-invoices data Reporting of B2B intra-community e-invoices data to the EC
Cross checking of intra-community e-invoices data Reporting of B2B intra-community e-invoices data to the EC
Resources Capabilities
Resources Information, Human, Financial and Physical resources
Contributors National Tax Administraton of «Member State»
Decide Contributors Course of actions