30 PAAF Capability planning view ()
30 PAAF Capability planning view
MS
VIES HTML Human Interface
VIES SingleWindow Service
VISDRR Digital Solution
e-invoice Data Transmission
TVI-Member State Deployment Model
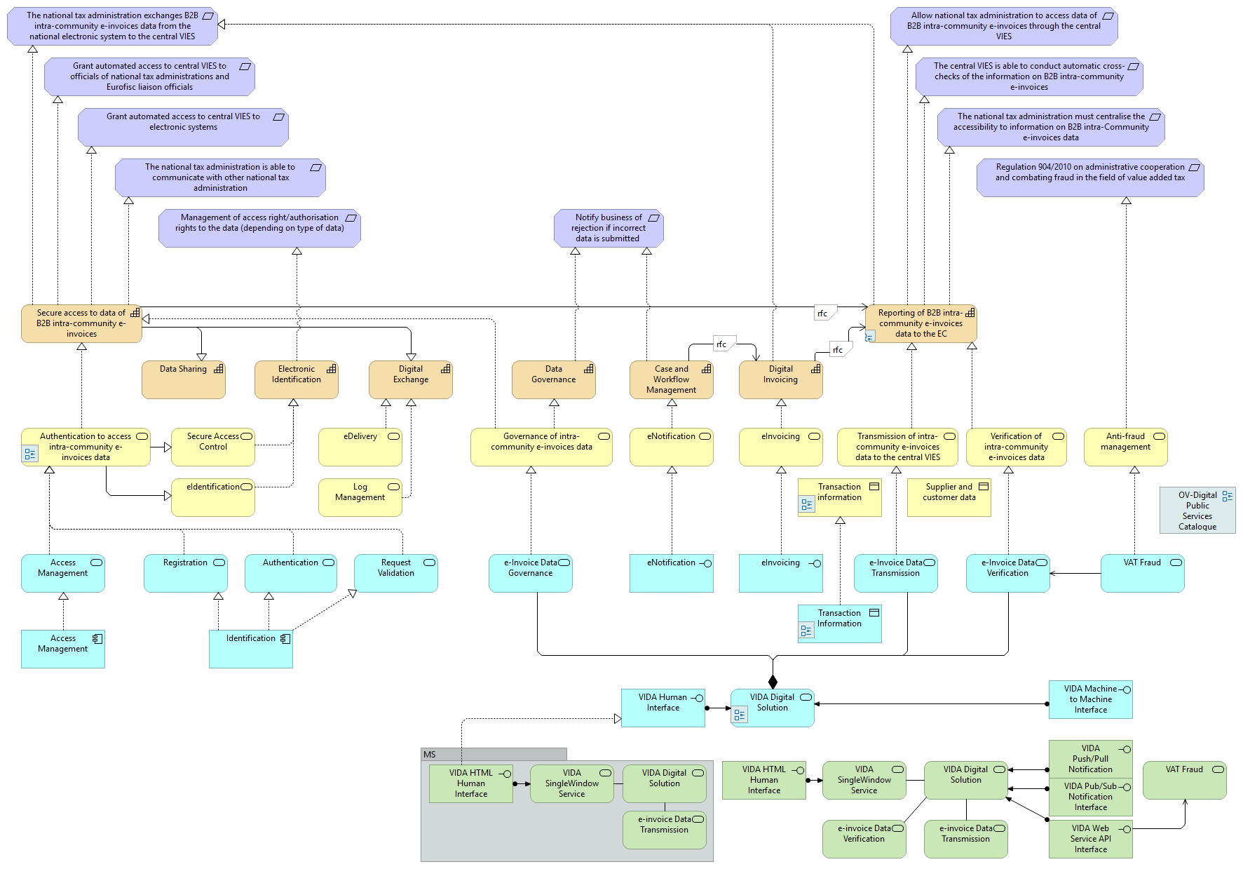
Secure access to data of B2B intra-community e-invoices
Secure Access to VIES Data Value Stream
The national tax administration exchanges B2B intra-community e-invoices data from the national electronic system to the central VIES
Grant automated access to central VIES to officials of national tax administrations and Eurofisc liaison officials
Grant automated access to central VIES to electronic systems
The national tax administration is able to communicate with other national tax administration
Data Sharing
Digital Exchange
Governance of intra-community e-invoices data
Authentication to access intra-community e-invoices data
TVA-Identification and Access Enablers [Traceability]
Secure Access Control
eIdentification
Access Management
Authentication
Request Validation
Registration
Identification
Access Management
Electronic Identification
Data Governance
OV-Digital Public Services Catalogue
Verification of intra-community e-invoices data
Anti-fraud management
VAT Fraud detection
VIES Machine to Machine Interface
VIES Human Interface
VISDRR Digital Solution
Technical view - application
e-Invoice Data Transmission
e-Invoice Data Governance
e-Invoice Data Verification
eDelivery
Log Management
Reporting of B2B intra-community e-invoices data to the EC
National VIES-DRR Value Stream Example
Allow national tax administration to access data of B2B intra-community e-invoices through the central VIES
The central VIES is able to conduct automatic cross-checks of the information on B2B intra-community e-invoices
The national tax administration must centralise the accessibility to information on B2B intra-Community e-invoices data
Transmission of intra-community e-invoices data to the central VIES
Digital Invoicing
eInvoicing
Case and Workflow Management
eNotification
Notify business of rejection if incorrect data is submitted
Regulation 904/2010 on administrative cooperation and combating fraud in the field of value added tax
Management of access right/authorisation rights to the data (depending on type of data)
Transaction information
OV-Information Base
Transaction Information
SV-Data Model [Traceability]
Supplier and customer data
VIES HTML Human Interface
VISDRR Digital Solution
VIES SingleWindow Service
VIES Push/Pull Notification Interface
VIES Web Service API Interface
VIES Pub/Sub Notification Interface
e-invoice Data Transmission
e-invoice Data Verification
VAT Fraud detection
Fraud detection on intra-community e-invoices data
Fraud Detection Value Stream
Cross checking of intra-community e-invoices data
Cross Checking Value Stream
eInvoicing
eNotification
VIES HTML Human Interface VIES Human Interface
VIES HTML Human Interface VIES SingleWindow Service
VIES SingleWindow Service VISDRR Digital Solution
VISDRR Digital Solution e-invoice Data Transmission
Secure access to data of B2B intra-community e-invoices The national tax administration exchanges B2B intra-community e-invoices data from the national electronic system to the central VIES
Secure access to data of B2B intra-community e-invoices Grant automated access to central VIES to officials of national tax administrations and Eurofisc liaison officials
Secure access to data of B2B intra-community e-invoices Grant automated access to central VIES to electronic systems
Secure access to data of B2B intra-community e-invoices The national tax administration is able to communicate with other national tax administration
Secure access to data of B2B intra-community e-invoices Data Sharing
Secure access to data of B2B intra-community e-invoices Digital Exchange
Secure access to data of B2B intra-community e-invoices Reporting of B2B intra-community e-invoices data to the EC
Secure access to data of B2B intra-community e-invoices Electronic Identification
Governance of intra-community e-invoices data Secure access to data of B2B intra-community e-invoices
Governance of intra-community e-invoices data Data Governance
Authentication to access intra-community e-invoices data Secure access to data of B2B intra-community e-invoices
Authentication to access intra-community e-invoices data Secure Access Control
Authentication to access intra-community e-invoices data eIdentification
Secure Access Control Electronic Identification
eIdentification Electronic Identification
Access Management Authentication to access intra-community e-invoices data
Authentication Authentication to access intra-community e-invoices data
Request Validation Authentication to access intra-community e-invoices data
Registration Authentication to access intra-community e-invoices data
Identification Authentication
Identification Request Validation
Identification Registration
Access Management Access Management
Electronic Identification Management of access right/authorisation rights to the data (depending on type of data)
Data Governance Notify business of rejection if incorrect data is submitted
Data Governance Case and Workflow Management
Verification of intra-community e-invoices data Reporting of B2B intra-community e-invoices data to the EC
Verification of intra-community e-invoices data Cross checking of intra-community e-invoices data
Anti-fraud management Regulation 904/2010 on administrative cooperation and combating fraud in the field of value added tax
Anti-fraud management Fraud detection on intra-community e-invoices data
VAT Fraud detection Anti-fraud management
VAT Fraud detection e-Invoice Data Verification
VIES Machine to Machine Interface VISDRR Digital Solution
VIES Human Interface VISDRR Digital Solution
VISDRR Digital Solution e-Invoice Data Verification
VISDRR Digital Solution e-Invoice Data Governance
VISDRR Digital Solution e-Invoice Data Transmission
e-Invoice Data Transmission Transmission of intra-community e-invoices data to the central VIES
e-Invoice Data Governance Governance of intra-community e-invoices data
e-Invoice Data Verification Verification of intra-community e-invoices data
eDelivery Digital Exchange
Log Management Digital Exchange
Reporting of B2B intra-community e-invoices data to the EC The national tax administration must centralise the accessibility to information on B2B intra-Community e-invoices data
Reporting of B2B intra-community e-invoices data to the EC The central VIES is able to conduct automatic cross-checks of the information on B2B intra-community e-invoices
Reporting of B2B intra-community e-invoices data to the EC Allow national tax administration to access data of B2B intra-community e-invoices through the central VIES
Reporting of B2B intra-community e-invoices data to the EC The national tax administration exchanges B2B intra-community e-invoices data from the national electronic system to the central VIES
Transmission of intra-community e-invoices data to the central VIES Reporting of B2B intra-community e-invoices data to the EC
Digital Invoicing The national tax administration exchanges B2B intra-community e-invoices data from the national electronic system to the central VIES
Digital Invoicing Reporting of B2B intra-community e-invoices data to the EC
eInvoicing Digital Invoicing
Case and Workflow Management Notify business of rejection if incorrect data is submitted
Case and Workflow Management Digital Invoicing
eNotification Case and Workflow Management
Transaction Information Transaction information
VIES HTML Human Interface VIES SingleWindow Service
VISDRR Digital Solution e-invoice Data Transmission
VISDRR Digital Solution e-invoice Data Verification
VIES SingleWindow Service VISDRR Digital Solution
VIES Push/Pull Notification Interface VISDRR Digital Solution
VIES Web Service API Interface VISDRR Digital Solution
VIES Web Service API Interface VAT Fraud detection
VIES Pub/Sub Notification Interface VISDRR Digital Solution
VAT Fraud detection VAT Fraud detection
Fraud detection on intra-community e-invoices data Regulation 904/2010 on administrative cooperation and combating fraud in the field of value added tax
Cross checking of intra-community e-invoices data Regulation 904/2010 on administrative cooperation and combating fraud in the field of value added tax
eInvoicing eInvoicing
eNotification eNotification