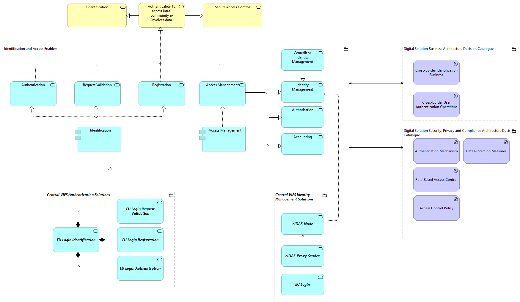
TVA-Identification and Access Enablers [Traceability] ()
TVA-Identification and Access Enablers [Traceability]
Identification and Access Enablers Accounting
Identification and Access Enablers Authentication
Identification and Access Enablers Access Management
Identification and Access Enablers Centralized Identity Management
Identification and Access Enablers Request Validation
Identification and Access Enablers Identity Management
Identification and Access Enablers Authorisation
Identification and Access Enablers Access Management
Identification and Access Enablers Identification
Identification and Access Enablers Registration
Authentication Authentication to access intra-community e-invoices data
Registration Authentication to access intra-community e-invoices data
Identification Registration
Identification Authentication
Identification Request Validation
Access Management Accounting
Access Management Authorisation
Access Management Identity Management
Access Management Authentication to access intra-community e-invoices data
Access Management Access Management
Request Validation Authentication to access intra-community e-invoices data
Centralized Identity Management Identity Management
Authentication to access intra-community e-invoices data eIdentification
Authentication to access intra-community e-invoices data Secure Access Control
Digital Solution Business Architecture Decision Catalogue Cross-Border Identification Business
Digital Solution Business Architecture Decision Catalogue Cross-border User Authentication Operations
Digital Solution Business Architecture Decision Catalogue Identification and Access Enablers
Digital Solution Security, Privacy and Compliance Architecture Decision Catalogue Data Protection Measures
Digital Solution Security, Privacy and Compliance Architecture Decision Catalogue Access Control Policy
Digital Solution Security, Privacy and Compliance Architecture Decision Catalogue Authentication Mechanism
Digital Solution Security, Privacy and Compliance Architecture Decision Catalogue Role-Based Access Control
Digital Solution Security, Privacy and Compliance Architecture Decision Catalogue Identification and Access Enablers
Central VIES Authentication Solutions EU Login Request Validation
Central VIES Authentication Solutions EU Login Identification
Central VIES Authentication Solutions EU Login Registration
Central VIES Authentication Solutions EU Login Authentication
Central VIES Authentication Solutions Identification and Access Enablers
EU Login Identification EU Login Authentication
EU Login Identification EU Login Registration
EU Login Identification EU Login Request Validation
Central VIES Identity Management Solutions eIDAS-Proxy-Service
Central VIES Identity Management Solutions eIDAS-Node
Central VIES Identity Management Solutions Identity Management
Central VIES Identity Management Solutions EU Login
eIDAS-Proxy-Service eIDAS-Node