Description:
This Strategy to Capability view template serves as the basis for the Focal Public Administration to document their most important Capabilities.
It is based upon the Strategy to Capability design pattern of Doctoral Researcher Eero Hosiaisluoma ( https://www.hosiaislu:oma.fi/blog/archimate/ )
In his "Archimate cookbook", he states:
"Another example of how Capability-Based Planning (CBP) can be supported by modelling. Capabilities can be
identified based on the strategic course of actions, which can be derived from strategic goals and -outcomes.."
For the purpose of documenting Strategy to Capability in the context of the Enterprise Architecture of a Public Administration, in the KU Leuven PAAF Reference Architecture, some salient Motivation elements are included because of their strategic importance: what principles and requirements are at the basis of the Capabilities, what strategic goal is realised by the outcome, what public policy (government decision) is at the basis of developing and deploying the business capabilities.
Narrative:
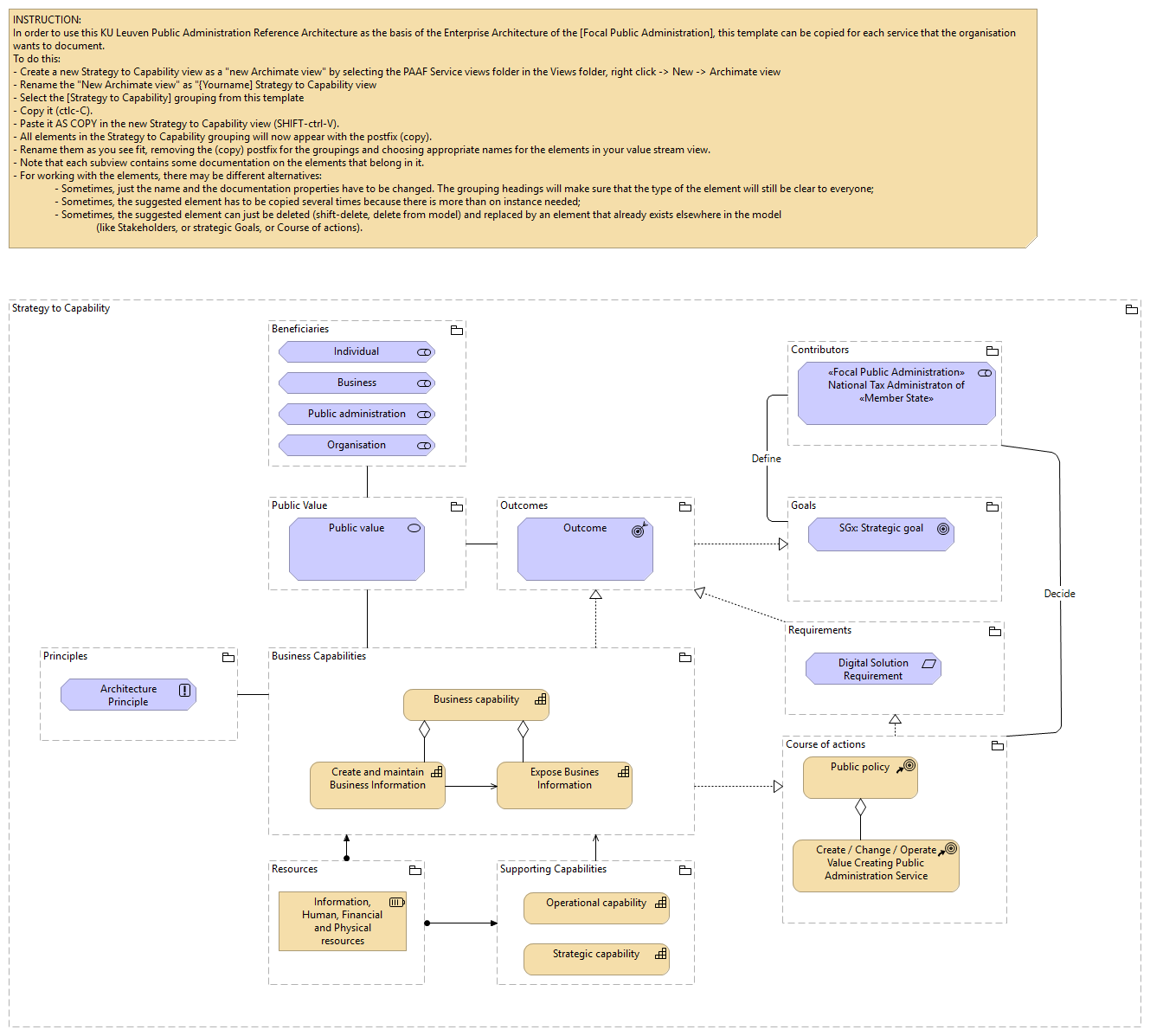
The [Strategy to Capability] view contains one [Strategy to Capability] grouping.
It contains the most salient elements that document a Capability of the [Focal Public Administration].
It contains several subgroupings that group a number of elements that are of the same type.
Those are : [Stakeholders], [Public value], [Outcomes], [Goals], [Principles], [Requirements], [Capabilities], [Resources] and [Course of actions].
Each of these subgroupings are described below.
The relationships between these subgroupings are the standard relationships between the ABB proposed by the KU Leuven Public Administration Reference Architecture (PAAF RA).
The relations between the different elements IN the subgroupings are the same ones as those defined BETWEEN the different subgroupings. The semantics of grouping imply that a relationship from or to a group should be interpreted as a collective relationship with the group’s contents.
The [Stakeholders] grouping ABB contains the specific subset of stakeholders of the [Focal Public Administration] that benefit from the Capability.
The [Public value] subgrouping contains the statement of the value that the capability creates for these [Stakeholders]. Different [Stakeholders] may attach a different [Public value] to the result of the capability, since they may have different interests.
The [Outcomes] subgrouping contains the [Outcomes], i.e. the practical end results of the capability.
The [Goals] subgrouping contains the specific strategic [Goals] that are realised by the [Outcomes] of the capability.
The [Principles] subgrouping contains the strategic principles that were followed by creating and deploying the [Business capabilities].
The [Requirement] subgrouping contains the strategic requirements that lay at the base when creating and deploying the [Business capabilities].
The [Resources] subgrouping of the [Value stream] grouping contains the resources that are assigned to the [Business capabilities] of the [Focal Public Administration].
The [Course of actions] subgrouping of the [Value stream] grouping contains the management decisions of the [Focal Public Administration] that have been realised by the [Business capabilities].