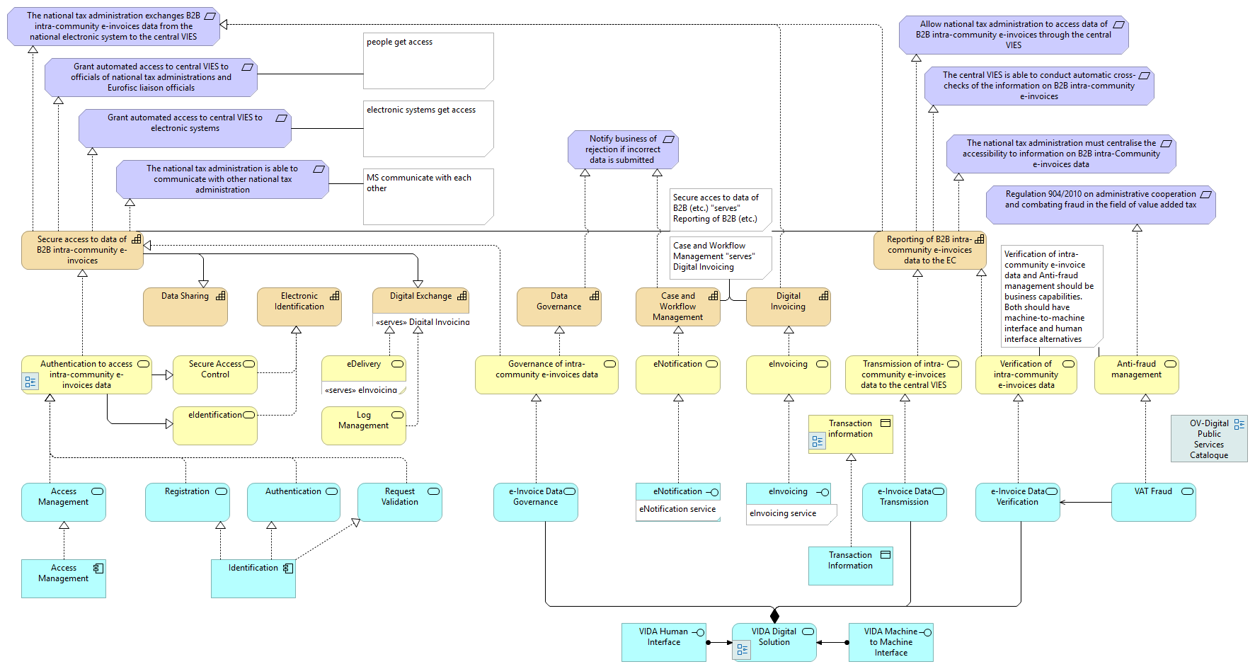
20.22 PAAF RFC Capability planning view ()
20.22 PAAF RFC Capability planning view
Secure access to data of B2B intra-community e-invoices
The national tax administration exchanges B2B intra-community e-invoices data from the national electronic system to the central VIES
Grant automated access to central VIES to officials of national tax administrations and Eurofisc liaison officials
Grant automated access to central VIES to electronic systems
The national tax administration is able to communicate with other national tax administration
Data Sharing
Digital Exchange
Governance of intra-community e-invoices data
Authentication to access intra-community e-invoices data
TVA-Identification and Access Enablers [Traceability]
Secure Access Control
eIdentification
Access Management
Authentication
Request Validation
Registration
Identification
Access Management
Electronic Identification
Data Governance
OV-Digital Public Services Catalogue
Verification of intra-community e-invoices data
Anti-fraud management
VAT Fraud
VIDA Machine to Machine Interface
VIDA Human Interface
VIDA Digital Solution
Highlevel viewpoint
e-Invoice Data Transmission
e-Invoice Data Governance
e-Invoice Data Verification
eDelivery
Log Management
Reporting of B2B intra-community e-invoices data to the EC
Allow national tax administration to access data of B2B intra-community e-invoices through the central VIES
The central VIES is able to conduct automatic cross-checks of the information on B2B intra-community e-invoices
The national tax administration must centralise the accessibility to information on B2B intra-Community e-invoices data
Transmission of intra-community e-invoices data to the central VIES
Digital Invoicing
eInvoicing
Case and Workflow Management
eNotification
Notify business of rejection if incorrect data is submitted
eInvoicing
eNotification
Regulation 904/2010 on administrative cooperation and combating fraud in the field of value added tax
Transaction information
OV-Information Base
Transaction Information
SV-Data Model [Traceability]
Secure access to data of B2B intra-community e-invoices Grant automated access to central VIES to officials of national tax administrations and Eurofisc liaison officials
Secure access to data of B2B intra-community e-invoices The national tax administration exchanges B2B intra-community e-invoices data from the national electronic system to the central VIES
Secure access to data of B2B intra-community e-invoices Grant automated access to central VIES to electronic systems
Secure access to data of B2B intra-community e-invoices Data Sharing
Secure access to data of B2B intra-community e-invoices Digital Exchange
Secure access to data of B2B intra-community e-invoices The national tax administration is able to communicate with other national tax administration
Governance of intra-community e-invoices data Data Governance
Governance of intra-community e-invoices data Secure access to data of B2B intra-community e-invoices
Authentication to access intra-community e-invoices data eIdentification
Authentication to access intra-community e-invoices data Secure access to data of B2B intra-community e-invoices
Authentication to access intra-community e-invoices data Secure Access Control
Secure Access Control Electronic Identification
eIdentification Electronic Identification
Access Management Authentication to access intra-community e-invoices data
Authentication Authentication to access intra-community e-invoices data
Request Validation Authentication to access intra-community e-invoices data
Registration Authentication to access intra-community e-invoices data
Identification Authentication
Identification Registration
Identification Request Validation
Access Management Access Management
Data Governance Notify business of rejection if incorrect data is submitted
Verification of intra-community e-invoices data Reporting of B2B intra-community e-invoices data to the EC
Anti-fraud management Regulation 904/2010 on administrative cooperation and combating fraud in the field of value added tax
VAT Fraud e-Invoice Data Verification
VAT Fraud Anti-fraud management
VIDA Machine to Machine Interface VIDA Digital Solution
VIDA Human Interface VIDA Digital Solution
VIDA Digital Solution e-Invoice Data Transmission
VIDA Digital Solution e-Invoice Data Governance
VIDA Digital Solution e-Invoice Data Verification
e-Invoice Data Transmission Transmission of intra-community e-invoices data to the central VIES
e-Invoice Data Governance Governance of intra-community e-invoices data
e-Invoice Data Verification Verification of intra-community e-invoices data
eDelivery Digital Exchange
Log Management Digital Exchange
Reporting of B2B intra-community e-invoices data to the EC The national tax administration must centralise the accessibility to information on B2B intra-Community e-invoices data
Reporting of B2B intra-community e-invoices data to the EC The national tax administration exchanges B2B intra-community e-invoices data from the national electronic system to the central VIES
Reporting of B2B intra-community e-invoices data to the EC Allow national tax administration to access data of B2B intra-community e-invoices through the central VIES
Reporting of B2B intra-community e-invoices data to the EC The central VIES is able to conduct automatic cross-checks of the information on B2B intra-community e-invoices
Transmission of intra-community e-invoices data to the central VIES Reporting of B2B intra-community e-invoices data to the EC
Digital Invoicing The national tax administration exchanges B2B intra-community e-invoices data from the national electronic system to the central VIES
eInvoicing Digital Invoicing
Case and Workflow Management Notify business of rejection if incorrect data is submitted
eNotification Case and Workflow Management
eInvoicing eInvoicing
eNotification eNotification
Transaction Information Transaction information