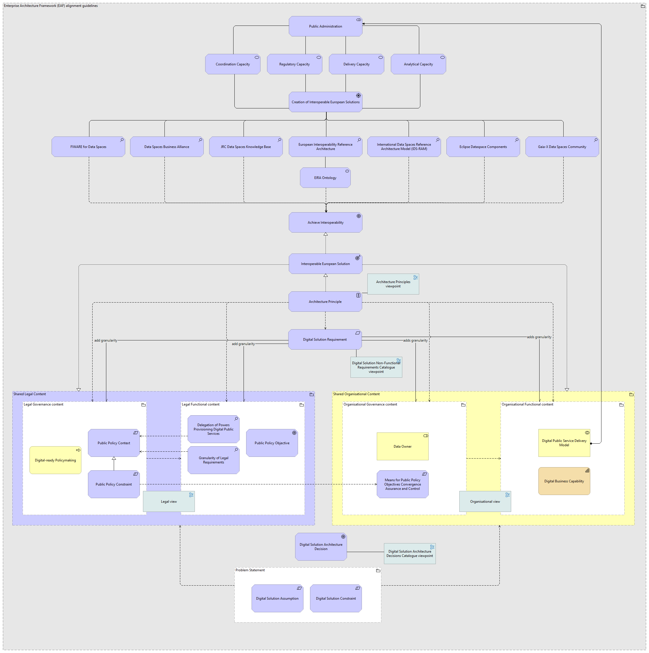
Enterprise Architecture Framework alignment guidelines viewpoint ()
Enterprise Architecture Framework alignment guidelines viewpoint
Enterprise Architecture Framework (EAF) alignment guidelines Shared Legal Content
Enterprise Architecture Framework (EAF) alignment guidelines European Interoperability Reference Architecture
Enterprise Architecture Framework (EAF) alignment guidelines Architecture Principle
Enterprise Architecture Framework (EAF) alignment guidelines JRC Data Spaces Knowledge Base
Enterprise Architecture Framework (EAF) alignment guidelines Gaia-X Data Spaces Community
Enterprise Architecture Framework (EAF) alignment guidelines Interoperable European Solution
Enterprise Architecture Framework (EAF) alignment guidelines Digital Solution Architecture Decision
Enterprise Architecture Framework (EAF) alignment guidelines Public Administration
Enterprise Architecture Framework (EAF) alignment guidelines EIRA Ontology
Enterprise Architecture Framework (EAF) alignment guidelines Creation of Interoperable European Solutions
Enterprise Architecture Framework (EAF) alignment guidelines Data Spaces Business Alliance
Enterprise Architecture Framework (EAF) alignment guidelines Regulatory Capacity
Enterprise Architecture Framework (EAF) alignment guidelines Delivery Capacity
Enterprise Architecture Framework (EAF) alignment guidelines Achieve Interoperability
Enterprise Architecture Framework (EAF) alignment guidelines Shared Organisational Content
Enterprise Architecture Framework (EAF) alignment guidelines International Data Spaces Reference Architecture Model (IDS-RAM)
Enterprise Architecture Framework (EAF) alignment guidelines Digital Solution Requirement
Enterprise Architecture Framework (EAF) alignment guidelines Analytical Capacity
Enterprise Architecture Framework (EAF) alignment guidelines Eclipse Dataspace Components
Enterprise Architecture Framework (EAF) alignment guidelines FIWARE for Data Spaces
Enterprise Architecture Framework (EAF) alignment guidelines Coordination Capacity
Enterprise Architecture Framework (EAF) alignment guidelines Problem Statement
Interoperable European Solution Shared Legal Content
Interoperable European Solution Achieve Interoperability
Interoperable European Solution Shared Organisational Content
Creation of Interoperable European Solutions Eclipse Dataspace Components
Creation of Interoperable European Solutions Data Spaces Business Alliance
Creation of Interoperable European Solutions Gaia-X Data Spaces Community
Creation of Interoperable European Solutions International Data Spaces Reference Architecture Model (IDS-RAM)
Creation of Interoperable European Solutions JRC Data Spaces Knowledge Base
Creation of Interoperable European Solutions FIWARE for Data Spaces
European Interoperability Reference Architecture EIRA Ontology
European Interoperability Reference Architecture Creation of Interoperable European Solutions
Coordination Capacity Creation of Interoperable European Solutions
Regulatory Capacity Creation of Interoperable European Solutions
Delivery Capacity Creation of Interoperable European Solutions
Analytical Capacity Creation of Interoperable European Solutions
EIRA Ontology Achieve Interoperability
EIRA Ontology Enterprise Architecture Framework (EAF) alignment guidelines
Public Administration Regulatory Capacity
Public Administration Coordination Capacity
Public Administration Delivery Capacity
Public Administration Analytical Capacity
Architecture Principle Interoperable European Solution
Architecture Principle Organisational Functional content
Architecture Principle Legal Governance content
Architecture Principle Digital Solution Requirement
Architecture Principle Organisational Governance content
Architecture Principle Legal Functional content
Problem Statement Digital Solution Constraint
Problem Statement Shared Organisational Content
Problem Statement Shared Legal Content
Problem Statement Digital Solution Assumption
Shared Legal Content Legal Governance content
Shared Legal Content Legal Functional content
Legal Governance content Legal Functional content
Legal Governance content Public Policy Context
Legal Governance content Public Policy Constraint
Legal Governance content Digital-ready Policymaking
Public Policy Constraint Public Policy Context
Public Policy Constraint Means for Public Policy Objectives Convergence Assurance and Control
Legal Functional content Public Policy Objective
Legal Functional content Granularity of Legal Requirements
Legal Functional content Delegation of Powers Provisioning Digital Public Services
Delegation of Powers Provisioning Digital Public Services Public Policy Context
Granularity of Legal Requirements Public Policy Context
Shared Organisational Content Organisational Functional content
Shared Organisational Content Organisational Governance content
Organisational Governance content Organisational Functional content
Organisational Governance content Means for Public Policy Objectives Convergence Assurance and Control
Organisational Governance content Data Owner
Organisational Functional content Digital Public Service Delivery Model
Organisational Functional content Digital Business Capability
Digital Public Service Delivery Model Public Administration
add granularity Digital Solution Requirement Legal Governance content
add granularity Digital Solution Requirement Legal Functional content
adds granularity Digital Solution Requirement Organisational Functional content
adds granularity Digital Solution Requirement Organisational Governance content
International Data Spaces Reference Architecture Model (IDS-RAM) Achieve Interoperability
Data Spaces Business Alliance Achieve Interoperability
Eclipse Dataspace Components Achieve Interoperability
JRC Data Spaces Knowledge Base Achieve Interoperability
FIWARE for Data Spaces Achieve Interoperability
Gaia-X Data Spaces Community Achieve Interoperability