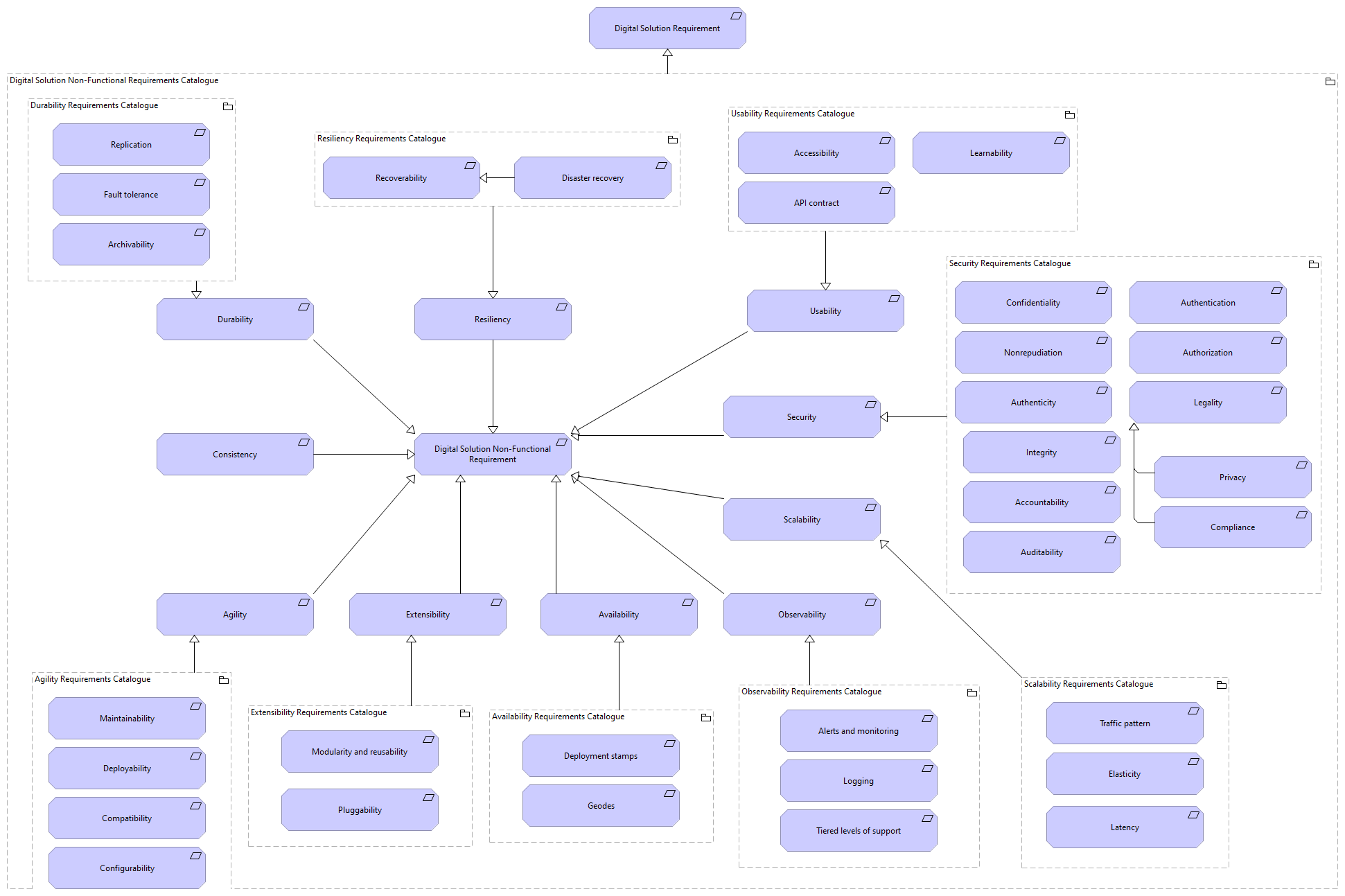
Digital Solution Non-Functional Requirements Catalogue viewpoint ()
Digital Solution Non-Functional Requirements Catalogue viewpoint
Digital Solution Non-Functional Requirements Catalogue Digital Solution Non-Functional Requirement
Digital Solution Non-Functional Requirements Catalogue Availability
Digital Solution Non-Functional Requirements Catalogue Digital Solution Requirement
Digital Solution Non-Functional Requirements Catalogue Agility Requirements Catalogue
Digital Solution Non-Functional Requirements Catalogue Agility
Digital Solution Non-Functional Requirements Catalogue Durability
Digital Solution Non-Functional Requirements Catalogue Observability Requirements Catalogue
Digital Solution Non-Functional Requirements Catalogue Security Requirements Catalogue
Digital Solution Non-Functional Requirements Catalogue Scalability
Digital Solution Non-Functional Requirements Catalogue Usability
Digital Solution Non-Functional Requirements Catalogue Extensibility Requirements Catalogue
Digital Solution Non-Functional Requirements Catalogue Resiliency Requirements Catalogue
Digital Solution Non-Functional Requirements Catalogue Extensibility
Digital Solution Non-Functional Requirements Catalogue Observability
Digital Solution Non-Functional Requirements Catalogue Scalability Requirements Catalogue
Digital Solution Non-Functional Requirements Catalogue Consistency
Digital Solution Non-Functional Requirements Catalogue Availability Requirements Catalogue
Digital Solution Non-Functional Requirements Catalogue Security
Digital Solution Non-Functional Requirements Catalogue Resiliency
Digital Solution Non-Functional Requirements Catalogue Durability Requirements Catalogue
Digital Solution Non-Functional Requirements Catalogue Usability Requirements Catalogue
Extensibility Digital Solution Non-Functional Requirement
Observability Digital Solution Non-Functional Requirement
Security Digital Solution Non-Functional Requirement
Agility Digital Solution Non-Functional Requirement
Resiliency Digital Solution Non-Functional Requirement
Consistency Digital Solution Non-Functional Requirement
Scalability Digital Solution Non-Functional Requirement
Availability Digital Solution Non-Functional Requirement
Usability Digital Solution Non-Functional Requirement
Durability Digital Solution Non-Functional Requirement
Security Requirements Catalogue Privacy
Security Requirements Catalogue Authenticity
Security Requirements Catalogue Nonrepudiation
Security Requirements Catalogue Integrity
Security Requirements Catalogue Security
Security Requirements Catalogue Accountability
Security Requirements Catalogue Confidentiality
Security Requirements Catalogue Authorization
Security Requirements Catalogue Auditability
Security Requirements Catalogue Authentication
Security Requirements Catalogue Compliance
Security Requirements Catalogue Legality
Compliance Legality
Privacy Legality
Usability Requirements Catalogue Learnability
Usability Requirements Catalogue Usability
Usability Requirements Catalogue Accessibility
Usability Requirements Catalogue API contract
Resiliency Requirements Catalogue Disaster recovery
Resiliency Requirements Catalogue Resiliency
Resiliency Requirements Catalogue Recoverability
Disaster recovery Recoverability
Extensibility Requirements Catalogue Modularity and reusability
Extensibility Requirements Catalogue Pluggability
Extensibility Requirements Catalogue Extensibility
Availability Requirements Catalogue Availability
Availability Requirements Catalogue Deployment stamps
Availability Requirements Catalogue Geodes
Observability Requirements Catalogue Tiered levels of support
Observability Requirements Catalogue Alerts and monitoring
Observability Requirements Catalogue Observability
Observability Requirements Catalogue Logging
Scalability Requirements Catalogue Traffic pattern
Scalability Requirements Catalogue Scalability
Scalability Requirements Catalogue Elasticity
Scalability Requirements Catalogue Latency
Durability Requirements Catalogue Durability
Durability Requirements Catalogue Replication
Durability Requirements Catalogue Archivability
Durability Requirements Catalogue Fault tolerance
Agility Requirements Catalogue Agility
Agility Requirements Catalogue Maintainability
Agility Requirements Catalogue Compatibility
Agility Requirements Catalogue Deployability
Agility Requirements Catalogue Configurability