NARRATIVE:
The TVA-Identification and Access Enablers [Motivation] view extends Technical view - application and provides a comprehensive framework for leveraging the secure identification and authentication of users, systems, and services into a platform. This view is composed of three main elements: Identification and Access Enablers, Business Agnostic Identity Management Solutions, and Business Agnostic Authentication Solutions.
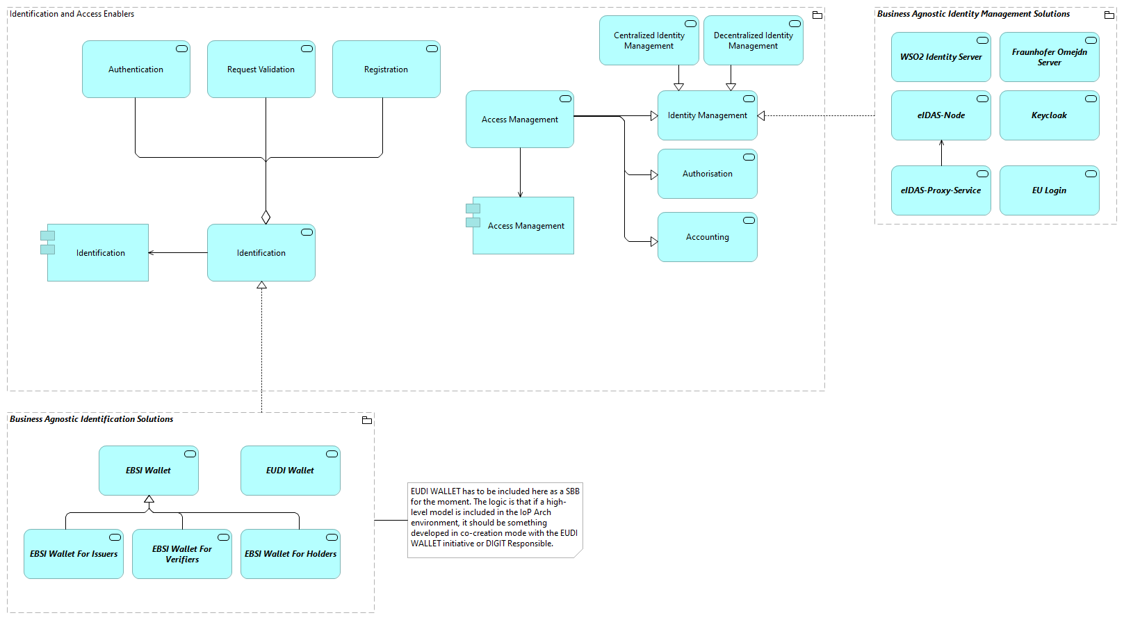
The Identification and Access Enablers is a Grouping ABB that refers to components enabling the secure identification and authentication of users, systems, and services into a platform. It includes several Application Service ABBs and Application Component ABBs, such as Authentication, Registration, Identification, Access Management, Identity Management, Authorisation, Accounting, Request Validation, Centralized Identity Management, and Decentralized Identity Management. Each of these components plays a crucial role in the process of identification and access enabling, from the registration of users to the management of their identities and access rights.
The Business Agnostic Identity Management Solutions is a Grouping SBB that includes several Application Service SBBs, such as eIDAS-Node, eIDAS-Proxy-Service, Keycloak, EU Login, WSO2 Identity Server, and Fraunhofer Omejdn Server. These solutions provide a range of identity management services, from the provision of personal identification data to the management of user authentication and authorization.
The Business Agnostic Authentication Solutions is another Grouping SBB that includes several Application Service SBBs, such as EU Login Identification, EU Login Authentication, EU Login Request Validation, and EU Login Registration. These solutions provide a range of authentication services, from user identification to request validation and registration.
The motivation behind this view is to provide a comprehensive framework for the secure identification and authentication of users, systems, and services into a platform. This is achieved through a combination of various components and solutions, each playing a specific role in the process. The ultimate goal is to ensure that only authorized users have access to the platform and its services, thereby enhancing the security and integrity of the platform.