| |
|
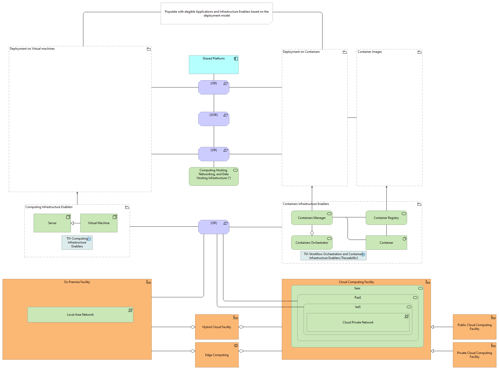
Cloud Computing Facility |
Saas |
| |
|
Saas |
PaaS |
| |
|
PaaS |
IaaS |
| |
|
{OR} |
Deployment on Containers |
| |
|
{OR} |
Deployment on Virtual machines |
| |
|
Shared Platform |
{OR} |
| |
|
Hybrid Cloud Facility |
Cloud Computing Facility |
| |
|
Hybrid Cloud Facility |
On Premise Facility |
| |
|
Private Cloud Computing Facility |
Cloud Computing Facility |
| |
|
Public Cloud Computing Facility |
Cloud Computing Facility |
| |
|
Edge Computing |
Cloud Computing Facility |
| |
|
Edge Computing |
On Premise Facility |
| |
|
Computing Hosting, Networking, and Data Hosting Infrastructure (*) |
{OR} |
| |
|
{OR} |
Deployment on Virtual machines |
| |
|
{OR} |
Deployment on Containers |
| |
|
{OR} |
PaaS |
| |
|
{OR} |
On Premise Facility |
| |
|
{OR} |
IaaS |
| |
|
Computing Infrastructure Enablers |
Deployment on Virtual machines |
| |
|
Computing Infrastructure Enablers |
{OR} |
| |
|
Computing Infrastructure Enablers |
Server |
| |
|
Computing Infrastructure Enablers |
Virtual Machine |
| |
|
Virtual Machine |
Server |
| |
|
Containers Infrastructure Enablers |
Containers Manager |
| |
|
Containers Infrastructure Enablers |
Container Registry |
| |
|
Containers Infrastructure Enablers |
Containers Orchestrator |
| |
|
Containers Infrastructure Enablers |
{OR} |
| |
|
Containers Infrastructure Enablers |
Container |
| |
|
Containers Manager |
Deployment on Containers |
| |
|
Containers Orchestrator |
Containers Manager |
| |
|
Container Registry |
Container Images |
| |
|
Container Registry |
Container |
| |
|
Container Registry |
Containers Manager |
| |
|
Container |
Containers Manager |
| |
|
Container Images |
Deployment on Containers |
| |
|
{XOR} |
{OR} |
| |
|
{XOR} |
{OR} |