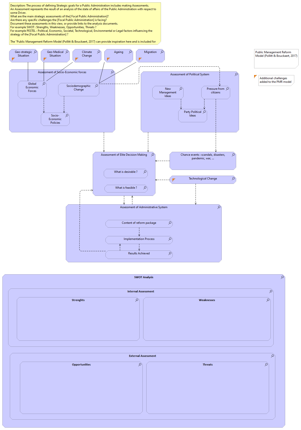
Assessment view ()
Assessment view
Assessment of Socio-Economic forces Global Economic Forces
Assessment of Socio-Economic forces Sociodemographic Change
Assessment of Socio-Economic forces Socio-Economic Policies
Assessment of Socio-Economic forces Assessment of Elite Decision Making
Global Economic Forces Socio-Economic Policies
Sociodemographic Change Socio-Economic Policies
Sociodemographic Change Pressure from citizens
Assessment of Political System Party Political Ideas
Assessment of Political System Pressure from citizens
Assessment of Political System New Management Ideas
Assessment of Political System Assessment of Elite Decision Making
New Management Ideas Party Political Ideas
Pressure from citizens Party Political Ideas
Pressure from citizens Chance events : scandals, disasters, pandemic, war, ...
Assessment of Elite Decision Making What is feasible ?
Assessment of Elite Decision Making Assessment of Administrative System
Assessment of Elite Decision Making What is desirable ?
Chance events : scandals, disasters, pandemic, war, ... Assessment of Elite Decision Making
Assessment of Administrative System Results Achieved
Assessment of Administrative System Content of reform package
Assessment of Administrative System Implementation Process
Assessment of Administrative System Assessment of Elite Decision Making
Content of reform package Implementation Process
Implementation Process Results Achieved
Results Achieved Assessment of Elite Decision Making
Results Achieved Implementation Process
Geo-strategic Situation Global Economic Forces
Geo-Medical Situation Global Economic Forces
Climate Change Global Economic Forces
Ageing Sociodemographic Change
Migration Sociodemographic Change
Technological Change Assessment of Elite Decision Making
Technological Change Assessment of Administrative System
SWOT Analysis Internal Assessment
Internal Assessment Strenghts
Internal Assessment Weaknesses
External Assessment Threats
External Assessment Opportunities