| |
|
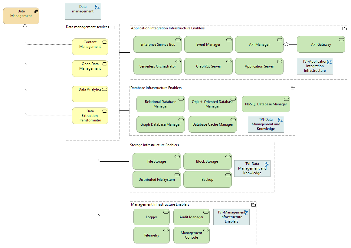
Data management services |
Data Analytics |
| |
|
Data management services |
Data Extraction, Transformation and Loading |
| |
|
Data management services |
Content Management |
| |
|
Data management services |
Open Data Management |
| |
|
Data management services |
Application Integration Infrastructure Enablers |
| |
|
Data management services |
Database Infrastructure Enablers |
| |
|
Data management services |
Storage Infrastructure Enablers |
| |
|
Data management services |
Management Infrastructure Enablers |
| |
|
Content Management |
Data Management |
| |
|
Open Data Management |
Data Management |
| |
|
Data Analytics |
Data Management |
| |
|
Data Extraction, Transformation and Loading |
Data Management |
| |
|
Application Integration Infrastructure Enablers |
Application Server |
| |
|
Application Integration Infrastructure Enablers |
Serverless Orchestrator |
| |
|
Application Integration Infrastructure Enablers |
GraphQL Server |
| |
|
Application Integration Infrastructure Enablers |
API Manager |
| |
|
Application Integration Infrastructure Enablers |
API Gateway |
| |
|
Application Integration Infrastructure Enablers |
Event Manager |
| |
|
Application Integration Infrastructure Enablers |
Enterprise Service Bus |
| |
|
API Manager |
API Gateway |
| |
|
Database Infrastructure Enablers |
NoSQL Database Manager |
| |
|
Database Infrastructure Enablers |
Graph Database Manager |
| |
|
Database Infrastructure Enablers |
Object-Oriented Database Manager |
| |
|
Database Infrastructure Enablers |
Database Cache Manager |
| |
|
Database Infrastructure Enablers |
Relational Database Manager |
| |
|
Storage Infrastructure Enablers |
Backup |
| |
|
Storage Infrastructure Enablers |
Distributed File System |
| |
|
Storage Infrastructure Enablers |
File Storage |
| |
|
Storage Infrastructure Enablers |
Block Storage |
| |
|
Management Infrastructure Enablers |
Telemetry |
| |
|
Management Infrastructure Enablers |
Audit Manager |
| |
|
Management Infrastructure Enablers |
Logger |
| |
|
Management Infrastructure Enablers |
Management Console |