| |
|
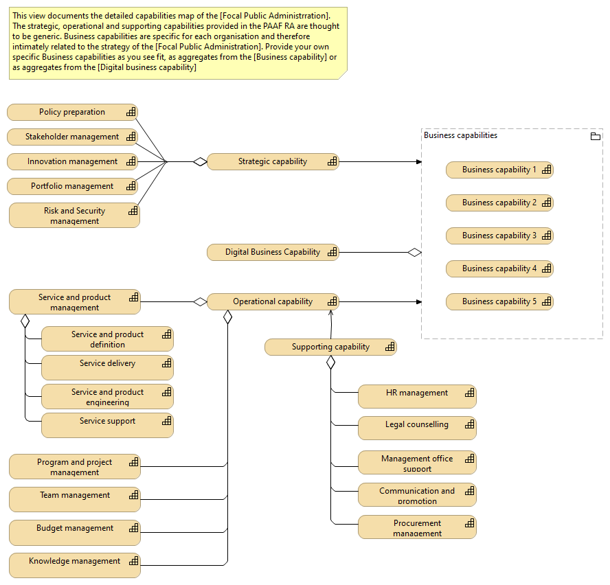
Strategic capability |
Policy preparation |
| |
|
Strategic capability |
Stakeholder management |
| |
|
Strategic capability |
Innovation management |
| |
|
Strategic capability |
Portfolio management |
| |
|
Strategic capability |
Risk and Security management |
| |
|
Strategic capability |
Business capabilities |
| |
|
Operational capability |
Service and product management |
| |
|
Operational capability |
Program and project management |
| |
|
Operational capability |
Team management |
| |
|
Operational capability |
Budget management |
| |
|
Operational capability |
Knowledge management |
| |
|
Operational capability |
Business capabilities |
| |
|
Supporting capability |
Operational capability |
| |
|
Supporting capability |
HR management |
| |
|
Supporting capability |
Legal counselling |
| |
|
Supporting capability |
Management office support |
| |
|
Supporting capability |
Communication and promotion |
| |
|
Supporting capability |
Procurement management |
| |
|
Service and product management |
Service and product engineering |
| |
|
Service and product management |
Service support |
| |
|
Service and product management |
Service and product definition |
| |
|
Service and product management |
Service delivery |
| |
|
Business capabilities |
Business capability 1 |
| |
|
Business capabilities |
Digital Business Capability |
| |
|
Business capabilities |
Business capability 2 |
| |
|
Business capabilities |
Business capability 3 |
| |
|
Business capabilities |
Business capability 4 |
| |
|
Business capabilities |
Business capability 5 |