Description:
This Value Stream view template serves as the basis for the focal Public Administration to document their most important Value streams.
It is based upon the Value stream design pattern of Doctoral Researcher Eero Hosiaisluoma ( https://www.hosiaislu:oma.fi/blog/archimate/ )
In his "Archimate cookbook", he states:
"A Value Stream diagram defines e.g. how value is created for the customers according to the Business Model. In addition, value stream modelling can be used to depict how the business capabilities are connected to the value stream. This makes it visible what is the role and meaning of each capability (and related resources), and what is the actual value-add of each capability in the overall end2end value creation stream (process). "
and:
"A value stream focuses us to 'start talking business value instead of architecture'. Architecture, in turn, defines the behavior and structure behind each capability."
For the purpose of documenting Value streams in the context of the Enterprise Architecture of a Public Administration, in the KU Leuven PAAF Reference Architecture, some salient Motivation elements are included because of their strategic importance: what principles and requirements are at the basis of the value stream, what strategic goal is realised by the outcome, what public policy (government decision) is at the basis of developing and deploying the business capabilities that serve the value stream.
Narrative:
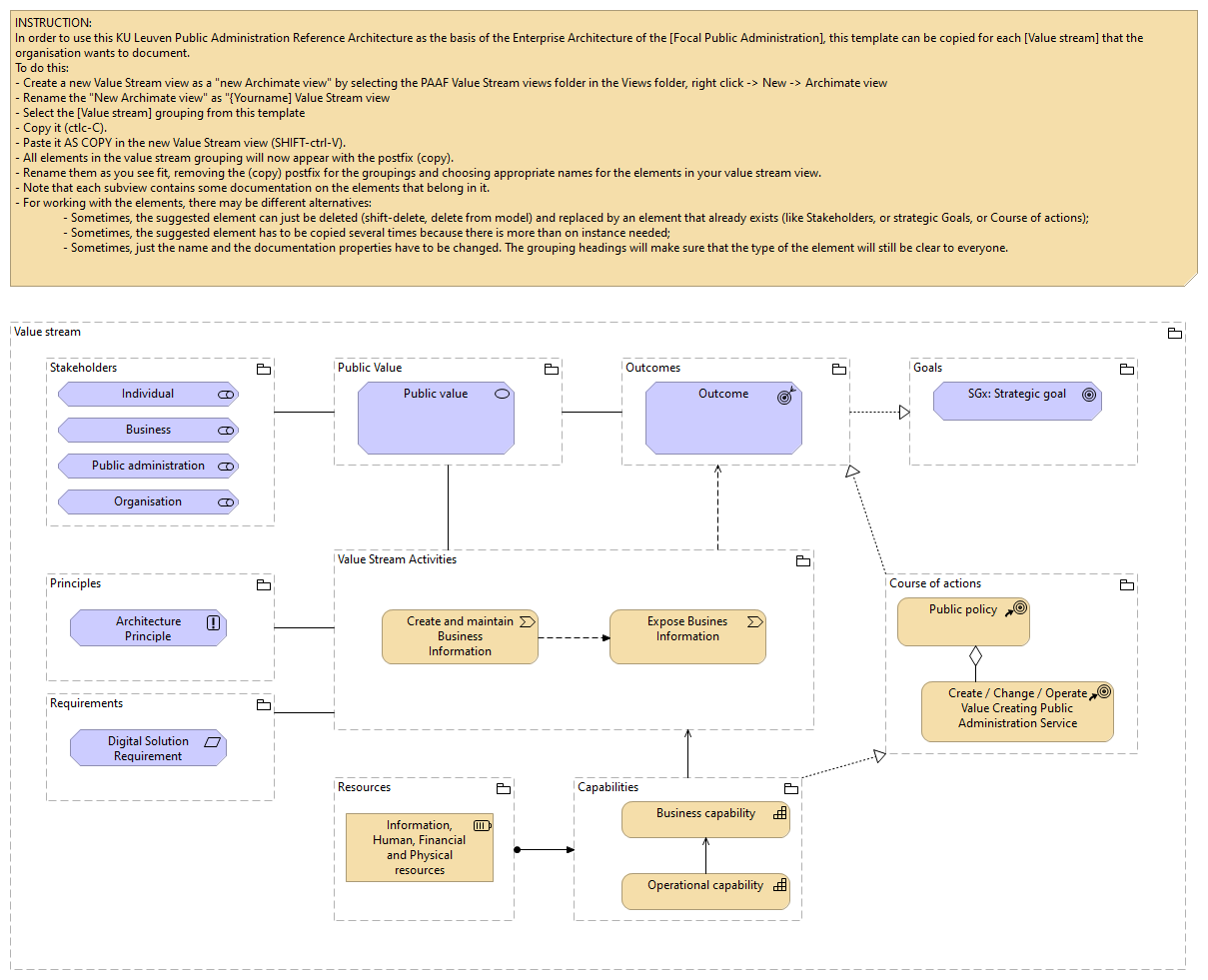
The [Value stream] view contains one grouping element: the [Value stream] grouping.
It contains the most salient elements that document a value stream of the [Focal Public Administration].
It contains several subgroupings that group a number of elements that are of the same type.
Those are : [Stakeholders], [Public value], [Outcomes], [Goals], [Principles], [Requirements], [Value Stream Activities], [Capabilities], [Resources] and [Course of actions].
Each of these subgroupings are described below.
The relationships between these subgroupings are the standard relationships between the ABB proposed by the KU Leuven Public Administration Reference Architecture (PAAF RA).
The relations between the different elements IN the subgroupings are the same ones as those defined BETWEEN the different subgroupings. The semantics of grouping imply that a relationship from or to a group should be interpreted as a collective relationship with the group’s contents.
The [Stakeholders] grouping ABB contains the specific subset of stakeholders of the [Focal Public Administration] that benefit from the Value stream.
The [Public value] subgrouping contains the statement of the value that the value stream creates for these [Stakeholders]. Different [Stakeholders] may attach a different [Public value] to the result of the value stream, since they may have different interests.
The [Outcomes] subgrouping contains the [Outcomes], i.e. the practical end results of the value stream.
The [Goals] subgrouping contains the specific strategic [Goals] that are realised by the [Outcomes] of the value stream.
The [Principles] subgrouping contains the strategic principles that were followed by creating and deploying the [Business capabilities] that serve the value stream.
The [Requirement] subgrouping contains the strategic requirements that lay at the base when creating and deploying the [Business capabilities] that serve the value stream.
The [Value Stream Activities] subgrouping of the [Value stream] grouping represents the sequence of activities of the [Focal Public Administration] that create the [Public Value] for the [Stakeholders].
These [Value Stream Activities] are served by specific [Business capabilities] of the [Focal Public Administration].
The [Resources] subgrouping of the [Value stream] grouping contains the resources that are assigned to the [Business capabilities] that serve the sequence of [Value Stream Activities] of the [Focal Public Administration].
The [Course of actions] subgrouping of the [Value stream] grouping contains the management decisions of the [Focal Public Administration] that have been realised by the [Business capabilities] that support the [Value Stream activities].