The Interoperability Privacy viewpoint highlights the EIRA building blocks that are relevant when implementing the EU General Data Protection Regulation (GDPR) or assessing an existing architecture against the GDPR principles. Public administrations must indeed guarantee the citizens’ privacy, and the confidentiality, authenticity, integrity and non-repudiation of information provided by citizens and businesses.
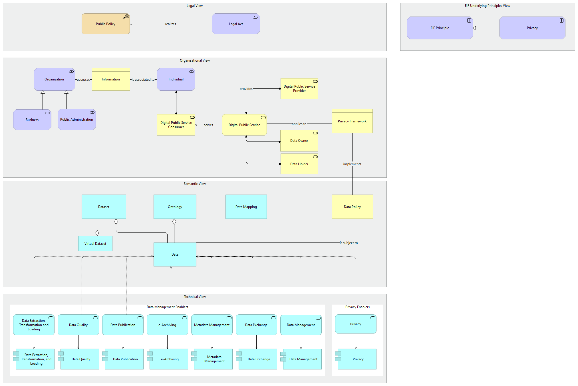
Narrative: The selected Architecture Building Blocks from the five different views highlight the Architecture Building Blocks of the EIRA that are that are relevant with respect to GDPR:
1. The selected Architecture Building Blocks of the legal view show that privacy requirements are coming from a [Public Policy] realised by a [Binding instrument].
2. The selected Architecture Building Blocks of the organisational view show that the [Privacy Framework] applies to the [Digital Public Service] which is assigned by the [Data Owner] and provided by the [Digital Public Service Provider]. The [Digital Public Service] serves the [Digital Public Service Delivery Consumer], assigned to an [Individual] that is associated to the [Information] accessible though the [Organisation] which is a specialissed by [Public Administration] and [Business].
3. The selected Architecture Building Blocks of the semantic view show that [Data] aggregates [Data Set], [Ontology] and [Data Mapping] and that it is subject to the [Data Policy].
4. The selected Architecture Building Blocks of the Technical View shows many service involving data impacted by the privacy regulation, such as
[Data Extraction,Transformation and Loading Service], [Data Quality Service], [e-Archiving Service], [Data Publication Service], [Data Exchange Service] and [Data Management Service]; all the services reported are realised by their specific Application Component. Additionally, a [Privacy Service], realised by a [Privacy Component] implementing GDPR principle can be used to ensure compliance.
5. The selected Architecture Building Block of the EIF Underlying Principles view show the [EIF Principle], the general intended properties used to achieve interoperability, of which the [Security and Privacy] is a specialisation. The interoperability Specifications can be used to define the interoperability aspects for any of the Architecture Building Blocks.